
分析师/金磊
校对/sunny、贾玥
策划/Eason
金融业是经济社会发展的核心支柱和战略基石,金融业数据库国产替代的重要性体现在保障数据安全、实现技术自主可控、推动产业升级和创新、强化风险防控能力等诸多方面。近年来在政策推动及产业各方共同努力下,国产替代取得众多成果,但现阶段,金融业仍在一定程度上依赖国外数据库,尤其在核心业务系统中,Oracle、Db2等国外数据库仍旧占据较大比例。
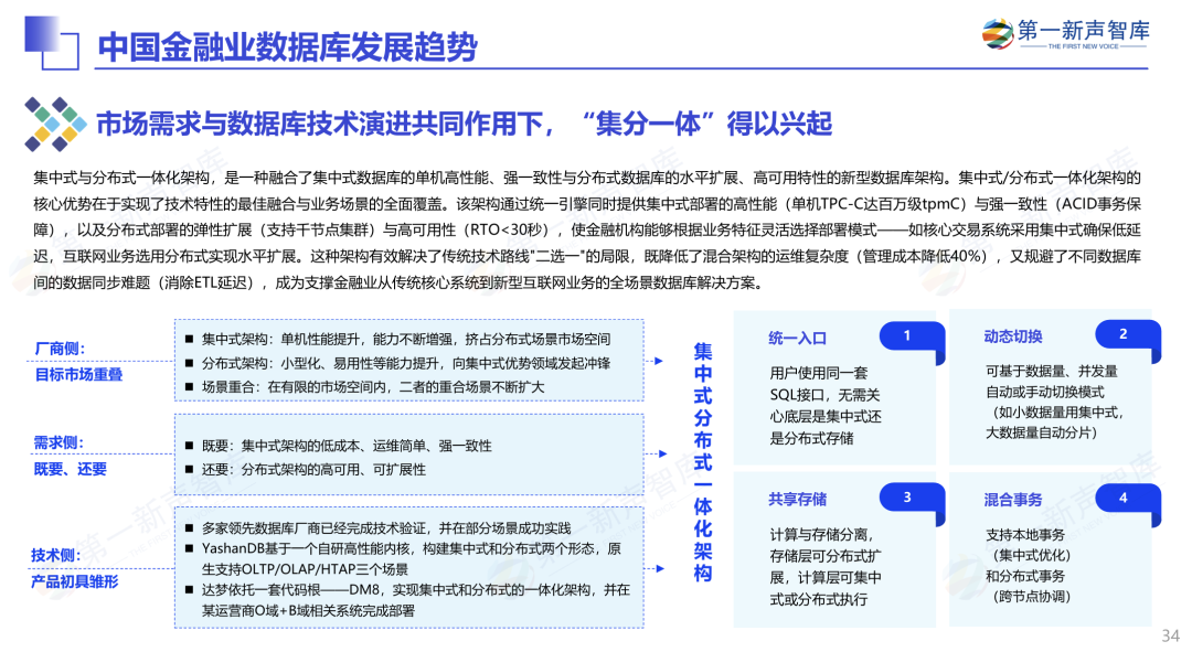
当前我国金融业国产数据库替代已进入深水区攻坚阶段。前期,国产数据库通过对国外产品的模仿与改版,初步实现了“可用”目标。但随着替代进程深入,底层内核能力不足问题愈发凸显,直接导致核心功能缺失、性能表现不佳、综合成本高企等问题,成为制约替代推进的关键瓶颈。在此背景下行业认知已从“能用就行”转向对内核能力的深度重视。部分头部厂商开始聚焦底层技术突破,从内核根因入手,系统性提升数据库综合能力,推动国产数据库从“可用”向“好用”跨越,成为深水区攻坚的核心路径。
第一新声智库已经连续3年追踪聚焦中国数据库及相关领域,当前已累计11轮、问卷调研及专家访谈超700次,访谈了包括金融、电信、交通、能源等众多行业的专家,进行多个主题研究,已经陆续公开发布了《2025年中国数据库市场研究报告》、《2024年中国数据库市场研究报告》、《2024年中国银行业数据库市场研究报告》、《2025年央国企数智化转型新实践与新范式》、《2023年中国信创产业研究报告》、《2023年央国企信创应用与实践研究报告》、《2024年中国信创产业研究报告》、《2023年中国信创数据库产品竞争力象限》等众多重磅研究成果。
2025年,第一新声智库正式启动《2025年中国金融业数据库国产替代能力评估报告》问卷征集、专家访谈等调研工作,累计回收300余份有效问卷,其中金融业专项问卷103份,并结合大量专家的定性研究内容,正式完成《2025年中国金融业数据库国产替代能力评估报告》。
【亮点1】
超100家金融机构调研样本
本次研究报告问卷调研样本覆盖大、中、小、微型金融机构,103份有效样本中,大型金融机构(人员规模超5000人)占比约10%,中型金融机构(人员规模1000-5000人)占比约23%,小型金融机构(100-1000人)占比约50%。
【亮点2】
金融业核心系统国外数据库占比超80%
【亮点3】
超三成金融机构核心系统国产数据库应用占比在20%以下
【亮点4】
Oracle是当前金融机构核心系统应用最多的国外数据库
【亮点5】
金融业头部机构核心系统国产替代提速,腰部占据主导
【亮点6】
根据第一新声智库问卷调研,金融业国产数据库选型过程中,甲方关注的前三项因素分别为数据库核心能力、数据库性能、以及数据库兼容性。TCO因素在所有关注因素中虽然排名第六,但根据第一新声智库访谈,数据库核心能力、性能、兼容性、生态适配等都会影响到最终TCO,是除核心能力、性能以外,金融机构最为关注的问题。
【亮点7】
产品综合能力TOP10厂商
在金融业国产数据库产品能力方面,第一新声智库围绕可用/可靠性、单节点性能、Oracle功能兼容性、安全可控、TCO最优共计5个维度、超过15项指标的评估,最终发布产品综合能力TOP10厂商:崖山科技、奥星贝斯、达梦数据、GBASE南大通用、电科金仓、金篆信科、华为云、阿里云、腾讯云、瀚高数据库。
 
                            
                         
                             
                             
                             
                    
                    
                    
                    
                    
                
 
                             
                            
 
             
             
            