在AI视频生成技术疾速演进的今天,单纯的技术参数对比已难以定义产品的真实价值。
第一新声站在用户视角,深入测评了海螺AI、即梦AI这两款备受关注的国产工具,发现了它们远不止于生成速度或画面品质的差异,更深刻体现在其背后的产品哲学与路径选择。
本次测评将以此为起点,但不止步于此。
第一新声将国内外主流模型进行横向对照,希望通过具体产品对比,揭示AI视频生成行业的深刻变革:AI视频的竞争重心,已从初期的“技术炫技”阶段,全面转向与真实工作流融合的“应用深化”阶段。
未来的赢家,或许不再是某项指标的领跑者,而是最能理解用户创作习惯、最能融入产业价值链条的整合者。
一句话描述,创建自己想要的画面或视频。
很多用户需求简单直接,海螺AI和即梦AI的表现又如何?
第一新声分别从简单场景、诗词意境、情感表达三个方面,给出了三个不同的指令,希望从物理空间描述、语义分析及抽象情感抓捕等不同维度测评以上两个软件对于指令的理解能力、画面展现能力、人物表情抓捕和创作效果。
指令一、简单场景类
具体指令:“《茶馆》中描写老北京的市井生活:“胡同里人声鼎沸,茶馆里热闹非凡。”围绕以上内容生成一段5秒的视频,要求配上合适的音乐。
【视频】海螺:茶馆
从生成结果看,海螺AI在场景纵深设置、视角运镜、场景表现、光线处理上更成熟,但语义转化为画面则只呈现了“茶馆里热闹非凡”的内容,对于“胡同里人声鼎沸”缺少画面生成,且无背景配音。
即梦AI则在指令表现上更完整,两句语义要求都完整生成,而光线处理、视角运镜则不及海螺AI。
指令二、诗词意境类
具体指令:落霞与孤鹜齐飞,秋水共长天一色
【视频】海螺:诗词
【视频】即梦:诗词
海螺AI在诗词的意境表达、色彩层次上稍显平淡,细节渲染不够精细,只出现了诗词中最基本的事物及景象,甚至在视频结尾出现“孤鹜”没入水中消失不见的情况。
即梦AI在中文理解能力及输出上略胜一筹,天空颜色层次、水波细节处理到位,远近层次明显,也没有明显的逻辑问题。
指令三、情感类
具体指令:《红楼梦》中,贾宝玉和林黛玉在桃花盛开的园林中相遇,彼此间的情感微妙而复杂,为全书的爱情线索拉开了序幕。
【视频】海螺:贾宝玉和林黛玉
【视频】即梦:贾宝玉和林黛玉
海螺AI依然在画面运镜上表现出色,由远及近刻画男女主角相遇时的微表情,但人物动作、表情变化较少。
即梦AI画面颜色更加浓郁,人物动作更加丰富,表情刻画更细致,但整体运镜角度变化不大。
总体而言,对于一句话直接输出画面成效上,海螺AI和即梦AI都能够创作出比较满意的视频效果,甚至在不考虑语义完整呈现上,输出画面可以直接使用。但在语义完整输出角度,即梦在这个方面要更贴近指令的完整性。
输出时间的长短也是新手友好的一个基础标准,过长的加载等待时间对于新手玩家的耐心也是一个考验。第一新声针对以上三个指令的输出时间也做了统计。
然而,不管对于新手还是有视频剪辑要求的专业作家,只输出一句话的片段似乎不太能够满足大众对于视频AI软件的需求,完整的故事性呈现或关键节点组件的事件描述也成为大众的主流需求趋势。
故事的发展、镜头的流转、人物之间的互动,在目前的技术下依然对于指令和脚本有强依赖性。在复杂场景及故事情节测评板块,第一新声借助Deepseek,通过形成更为详细的脚本描述,帮助新玩家更快理解和输出视频思路。
第一新声以过年为主题,创作了一个6s的视频脚本。
【镜头1】(时长:1.5秒) 画面内容:温暖明亮的客厅全景。正对镜头的是一张摆满丰盛佳肴的圆形餐桌(红烧鱼、饺子、年糕等)。六位身穿红色系毛衣或唐装的家庭成员围坐,爷爷奶奶坐主位,笑容慈祥;爸爸妈妈分坐两旁,面带温柔笑意;一对可爱的儿女坐在近镜头一侧,眼睛闪亮。所有成年人手持盛有红酒或白酒的晶莹酒杯,孩子们则举着果汁饮料的卡通杯子。电视屏幕在画面一角,播放着跨年晚会,光影闪烁。 声音:电视里传来倒计时的预热音乐、家庭笑语、远处隐约的烟花闷响。 镜头运动:缓慢推近,从全景推向餐桌中心,聚焦在一家人的笑脸上。 【镜头2】(时长:2秒) 画面内容:侧方中景镜头,捕捉互动瞬间。爸爸和爷爷轻轻碰杯;妈妈正俯身为女儿整理衣领,表情充满爱意;儿子兴奋地指着窗外。透过他们身后的明亮窗户,可见都市高楼剪影,以及在其中不断绽放的绚丽烟花(金色、红色、银色),如同在窗框内铺开的动态画卷。窗下街道,依稀可见三两成群的行人、手牵手的情侣走过,气氛欢快。 声音:清脆的碰杯声、孩子的欢呼声“快看烟花!”、电视里主持人的倒计时呐喊“10、9、8……”。 镜头运动:从人物互动缓慢横摇至窗外盛景,将室内温馨与室外庆典融为一体。 |
【镜头3】(时长:2.5秒) 画面内容:特写镜头组接。 爷爷布满皱纹的手与爸爸的手共同举杯,酒杯轻碰(0.8秒)。 孩子们笑得眯起的眼睛和沾着一点果汁的嘴角(0.7秒)。 餐桌之上热气腾腾的菜肴特写,寓意团圆美满(0.5秒)。 最终画面:镜头快速拉回至开头的全景构图,但此刻所有人都高举杯饮,转向镜头,笑容绽放到最灿烂。电视里传来激昂的“新年快乐!”欢呼,同时窗外一朵巨大的金色烟花恰好盛开,光芒瞬间照亮每一张幸福的脸庞。 声音:倒计时达到顶点:“3、2、1!新年快乐!”——欢呼声、碰杯声、祝福声、绚烂的烟花绽放声同时达到高潮,并混入温馨感人的背景音乐弦乐。 镜头运动:快速拉出,定格在全家福般的完美瞬间,画面渐亮,充满希望。 |
【视频】海螺:跨年
对于海螺AI,其优势则在于更精细的把控。海螺AI的强项在于营造电影质感和细腻的情绪。它对光影、色彩和物理细节的处理比较出色,生成的画面更具氛围感和故事性。但对于文本中的人物数量、角色等出现了错误的输出。
【视频】即梦:跨年
即梦依然对于文本的把控更加完整精细,人物角色区别更加明显,但对于文本中的人物数量同样出现了错误的输出,画面运镜上也稍逊海螺。
即梦图生视频,还有一个优势在于,他能够同剪映和抖音联动生成从制作到剪辑最后发布的全流程闭环,生成最终能够直接发布发的作品。
当然,对镜头有专业需求的用户,海螺可以提供更加专业的定制化选项,为更精细的画面展现提供支撑。其提供的多种运镜模板(如“左移、上升”、“推出、下摇”),能让用户轻松实现富有动感的镜头语言,特别适合创作有情绪张力的短视频。
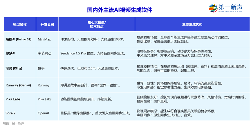
即便是中国的AI视频模型在生成时长、生成效果等指标上暂时领先,海螺AI与即梦AI等厂商的市场地位也远未稳固。随着AI能力全面渗入内容生产链条,全球范围内,技术竞赛与市场卡位战已同步打响。
当前,海螺AI、即梦AI正与国际上的Runway、Pika、Sora等模型,在完全相同的赛道上竞速。这是一场围绕技术、场景与生态展开的立体化竞争。
这场竞争之所以空前激烈,是因为所有厂商都清楚:当前的技术窗口期非常短暂,任何单点优势都可能被快速追赶或颠覆。下一阶段的行业格局,将不再由单一的“时长”或“逼真度”指标决定。
单一的“文本生成视频”能力,如同智能手机的基础拍照功能,将迅速普及并沦为行业标配。
真正的赛场已经转移:谁能把AI变成一个“全能制片助理”,塞进从想点子、写脚本、画分镜,到批量出片、自动剪辑、适配各种平台的全套流程里,谁才可能拿下未来。
一边是大众娱乐的“卷王”赛道。这里拼的是成本和规模,需求是海量的、个性化的短视频。核心诉求是更低成本、更高频、更自动化。AI得像拧开水龙头一样,源源不断地生产内容。
另一边则是垂直专业的“工匠”赛道。服务于电影、动画、高端广告的团队,他们不求“多快好省”,而求“极致可控”。需要的是能和Premiere、After Effects这些专业软件无缝打通的工具,能精确控制镜头里每一丝光影和运动,让AI成为专业工作流的延伸,而不是一个黑盒子玩具。
这种分化,也让赚钱的模式变得不同。
对企业客户(B端) 来说,要的是降本增效,为结果付费,按生成时长、分辨率或者API调用量来收费的模式会越来越主流。
但对普通用户和个人创作者(C端) 来说,情况就复杂多了。让个人为偶尔用一下的酷功能持续付高价订阅费不太容易。所以未来可能会看到“基础功能免费/低价+ 高级功能订阅 + 创作收益分成”的混合模式。
AI视频行业的竞争,已从技术单点的“百米赛跑”,演变为涉及生产流程重构、市场精准卡位与商业生态构建的“综合耐力赛”。只有那些能真正理解不同场景下的核心痛点,并能提供完整价值闭环的参与者,才能真正在未来的格局中占据一席之地。

